Определить эквивалентную емкость батареи конденсаторов

Конденсаторы c1, c2. Определить эквивалентную емкость батареи конденсаторов. Определить эквивалентную емкость батареи конденсаторов. С1 =10мкф, с2=8мкф, с3=7мкф. Эквивалентная емкость цепи конденсаторов.
Конденсаторы c1, c2. Определить эквивалентную емкость батареи конденсаторов. Определить эквивалентную емкость батареи конденсаторов. С1 =10мкф, с2=8мкф, с3=7мкф. Эквивалентная емкость цепи конденсаторов.
Эквивалентная емкость цепи. Определить эквивалентную емкость батареи конденсаторов. Эквивалентная емкость конденсаторной батареи. Определить эквивалентную емкость. Конденсаторная схема найти общую емкость.
Эквивалентная емкость цепи. Определить эквивалентную емкость батареи конденсаторов. Эквивалентная емкость конденсаторной батареи. Определить эквивалентную емкость. Конденсаторная схема найти общую емкость.
Определить эквивалентную емкость батареи конденсаторов. Эквивалентная схема конденсатора. Определите эквивалентную емкость конденсаторов схема. Эквивалентная емкость конденсаторов формула. Емкости конденсаторов с1=12.
Определить эквивалентную емкость батареи конденсаторов. Эквивалентная схема конденсатора. Определите эквивалентную емкость конденсаторов схема. Эквивалентная емкость конденсаторов формула. Емкости конденсаторов с1=12.
Вычислить эквивалентную емкость батареи конденсаторов. Эквивалентная ёмкость батареи конденсаторов. Формула эквивалентной емкости батареи. Эквивалентная емкость схемы формула. Рассчитать эквивалентную емкость конденсатора.
Вычислить эквивалентную емкость батареи конденсаторов. Эквивалентная ёмкость батареи конденсаторов. Формула эквивалентной емкости батареи. Эквивалентная емкость схемы формула. Рассчитать эквивалентную емкость конденсатора.
Определить эквивалентную емкость батареи конденсаторов. Общая эквивалентную емкость. Последовательное соединение конденсаторов формула. Эквивалентная емкость цепи конденсаторов. Общая емкость конденсаторной батареи это.
Определить эквивалентную емкость батареи конденсаторов. Общая эквивалентную емкость. Последовательное соединение конденсаторов формула. Эквивалентная емкость цепи конденсаторов. Общая емкость конденсаторной батареи это.
Для заданной схемы определить эквивалентную емкость конденсаторов. Определить эквивалентную емкость конденсаторной батареи. Определить эквивалентную емкость батареи конденсаторов. Определить эквивалентную емкость батареи конденсаторов. Определить эквивалентную емкость.
Для заданной схемы определить эквивалентную емкость конденсаторов. Определить эквивалентную емкость конденсаторной батареи. Определить эквивалентную емкость батареи конденсаторов. Определить эквивалентную емкость батареи конденсаторов. Определить эквивалентную емкость.
Общая ёмкость конденсаторов при параллельном соединении. Вычислить эквивалентную емкость батареи конденсатора калькулятор. Эквивалентная емкость цепи формула. Эквивалентную емкость смешанной схемы конденсаторов. Эквивалентная емкость цепи формула.
Общая ёмкость конденсаторов при параллельном соединении. Вычислить эквивалентную емкость батареи конденсатора калькулятор. Эквивалентная емкость цепи формула. Эквивалентную емкость смешанной схемы конденсаторов. Эквивалентная емкость цепи формула.
Как найти эквивалентную емкость конденсаторов. Определить эквивалентную емкость батареи конденсаторов. Определить эквивалентную емкость батареи конденсаторов. Определить эквивалентную емкость батареи конденсаторов по схеме. Определить эквивалентную емкость конденсаторной батареи.
Как найти эквивалентную емкость конденсаторов. Определить эквивалентную емкость батареи конденсаторов. Определить эквивалентную емкость батареи конденсаторов. Определить эквивалентную емкость батареи конденсаторов по схеме. Определить эквивалентную емкость конденсаторной батареи.
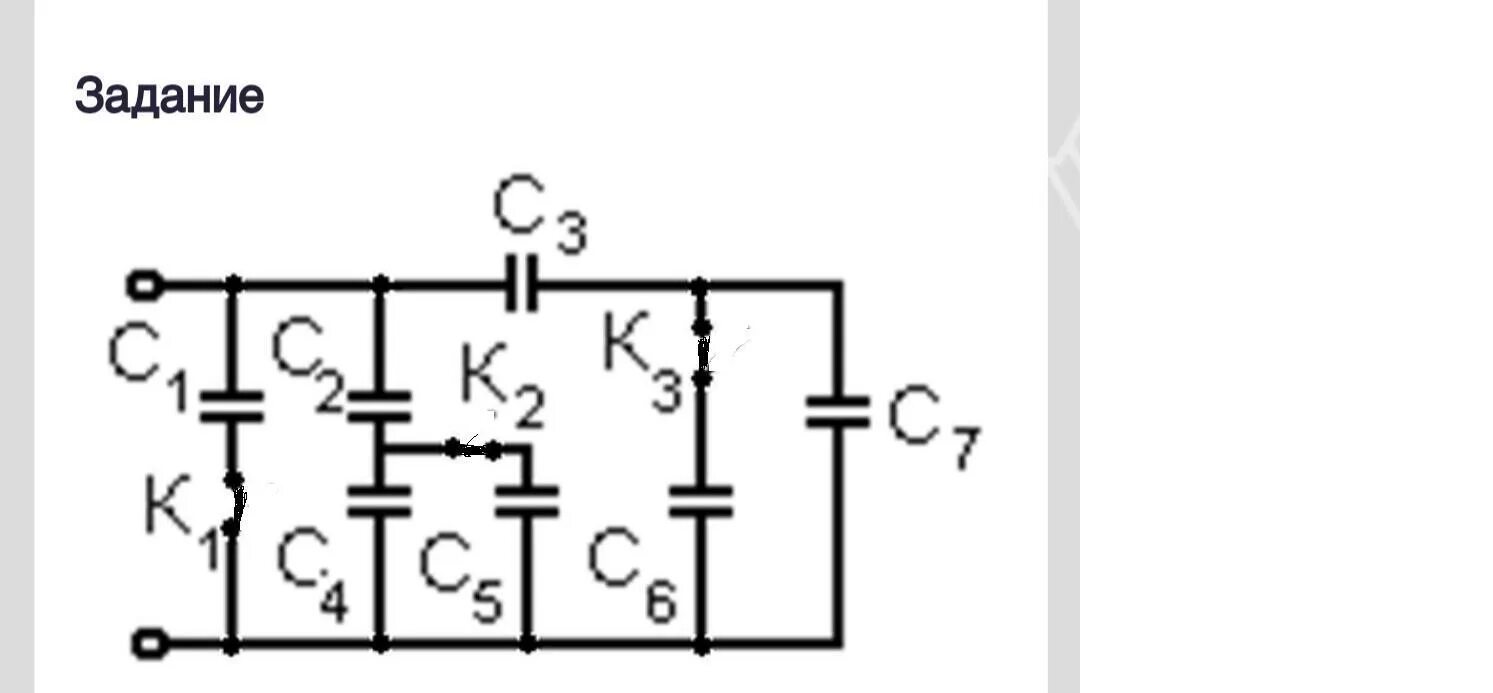
Эквивалентная ёмкость батареи конденсаторов. Как найти эквивалентную емкость батареи конденсаторов. Эквивалентная ёмкость конденсаторов по схеме. Емкость конденсатора на схеме. Конденсаторы c1 c2 c3 схема.
Эквивалентная ёмкость батареи конденсаторов. Как найти эквивалентную емкость батареи конденсаторов. Эквивалентная ёмкость конденсаторов по схеме. Емкость конденсатора на схеме. Конденсаторы c1 c2 c3 схема.
Эквивалентная ёмкость батареи конденсаторов. Определить эквивалентную емкость батареи конденсаторов. Батарея конденсаторов схема. Определить эквивалентную емкость батареи конденсаторов. Эквивалентная ёмкость батареи конденсаторов.
Эквивалентная ёмкость батареи конденсаторов. Определить эквивалентную емкость батареи конденсаторов. Батарея конденсаторов схема. Определить эквивалентную емкость батареи конденсаторов. Эквивалентная ёмкость батареи конденсаторов.
Формула ёмкости конденсатора при последовательном соединении. Эквивалентная емкость соединения конденсаторов. Расчет эквивалентной емкости конденсаторов. Эквивалентные схемы соединения конденсаторов. Определить эквивалентную емкость батареи конденсаторов.
Формула ёмкости конденсатора при последовательном соединении. Эквивалентная емкость соединения конденсаторов. Расчет эквивалентной емкости конденсаторов. Эквивалентные схемы соединения конденсаторов. Определить эквивалентную емкость батареи конденсаторов.
Эквивалентная емкость конденсаторов. Определить эквивалентную емкость батареи конденсаторов. Определить эквивалентную емкость батареи конденсаторов. Последовательное соединение конденсаторов формула емкости. Определить эквивалентную емкость батареи конденсаторов.
Эквивалентная емкость конденсаторов. Определить эквивалентную емкость батареи конденсаторов. Определить эквивалентную емкость батареи конденсаторов. Последовательное соединение конденсаторов формула емкости. Определить эквивалентную емкость батареи конденсаторов.
Как найти эквивалентную емкость конденсаторов. Определить эквивалентную емкость батареи конденсаторов. Эквивалентную емкость батареи. Как определить емкость батареи конденсаторов. Определить эквивалентную емкость соединения конденсаторов.
Как найти эквивалентную емкость конденсаторов. Определить эквивалентную емкость батареи конденсаторов. Эквивалентную емкость батареи. Как определить емкость батареи конденсаторов. Определить эквивалентную емкость соединения конденсаторов.
Эквивалентная емкость батареи конденсаторов формула. Схема включения батарей конденсаторов в сеть. Определить эквивалентную емкость батареи конденсаторов. Определить эквивалентную емкость батареи конденсаторов. Эквивалентная емкость цепи конденсаторов.
Эквивалентная емкость батареи конденсаторов формула. Схема включения батарей конденсаторов в сеть. Определить эквивалентную емкость батареи конденсаторов. Определить эквивалентную емкость батареи конденсаторов. Эквивалентная емкость цепи конденсаторов.
Эквивалентная емкость системы конденсаторов. Определение эквивалент емкости батареи. Практическая работа н2 расчет схем соединений конденсаторных батарей. Определите эквивалентную емкость батареи. Общая емкость батареи конденсаторов.
Эквивалентная емкость системы конденсаторов. Определение эквивалент емкости батареи. Практическая работа н2 расчет схем соединений конденсаторных батарей. Определите эквивалентную емкость батареи. Общая емкость батареи конденсаторов.
Определить эквивалентную емкость батареи конденсаторов. Определить эквивалентную емкость батареи конденсаторов. Определить эквивалентную емкость батареи конденсаторов. С1 =10мкф, с2=8мкф, с3=7мкф. Определить эквивалентную емкость батареи конденсаторов.
Определить эквивалентную емкость батареи конденсаторов. Определить эквивалентную емкость батареи конденсаторов. Определить эквивалентную емкость батареи конденсаторов. С1 =10мкф, с2=8мкф, с3=7мкф. Определить эквивалентную емкость батареи конденсаторов.
Определить эквивалентную емкость батареи конденсаторов. Вычислить эквивалентную емкость батареи конденсатора калькулятор. Расчет эквивалентной емкости конденсаторов. Как найти эквивалентную емкость конденсаторов. Определить эквивалентную емкость батареи конденсаторов.
Определить эквивалентную емкость батареи конденсаторов. Вычислить эквивалентную емкость батареи конденсатора калькулятор. Расчет эквивалентной емкости конденсаторов. Как найти эквивалентную емкость конденсаторов. Определить эквивалентную емкость батареи конденсаторов.
Эквивалентная емкость цепи конденсаторов. Емкости конденсаторов с1=12. Общая емкость батареи конденсаторов. Общая ёмкость конденсаторов при параллельном соединении. Определить эквивалентную емкость батареи конденсаторов.
Эквивалентная емкость цепи конденсаторов. Емкости конденсаторов с1=12. Общая емкость батареи конденсаторов. Общая ёмкость конденсаторов при параллельном соединении. Определить эквивалентную емкость батареи конденсаторов.
Формула ёмкости конденсатора при последовательном соединении. Как найти эквивалентную емкость батареи конденсаторов. Определить эквивалентную емкость батареи конденсаторов. Вычислить эквивалентную емкость батареи конденсаторов. Эквивалентная схема конденсатора.
Формула ёмкости конденсатора при последовательном соединении. Как найти эквивалентную емкость батареи конденсаторов. Определить эквивалентную емкость батареи конденсаторов. Вычислить эквивалентную емкость батареи конденсаторов. Эквивалентная схема конденсатора.
Как определить емкость батареи конденсаторов. Определить эквивалентную емкость конденсаторной батареи. Определить эквивалентную емкость батареи конденсаторов. Определить эквивалентную емкость. Как найти эквивалентную емкость конденсаторов.
Как определить емкость батареи конденсаторов. Определить эквивалентную емкость конденсаторной батареи. Определить эквивалентную емкость батареи конденсаторов. Определить эквивалентную емкость. Как найти эквивалентную емкость конденсаторов.