Проекты на микроконтроллерах

Проекты на микроконтроллерах. Принципиальная схема микроконтроллера. Контроллер шагового двигателя на микроконтроллере atmega8. Проекты на микроконтроллерах. Структурная схема микроконтроллера atmega8.
Проекты на микроконтроллерах. Принципиальная схема микроконтроллера. Контроллер шагового двигателя на микроконтроллере atmega8. Проекты на микроконтроллерах. Структурная схема микроконтроллера atmega8.
Avr-5000 lcd схема. Проекты на микроконтроллерах. Цифровой вольтметр схема stm. Avr-3000 lcd схема. Проекты на микроконтроллерах.
Avr-5000 lcd схема. Проекты на микроконтроллерах. Цифровой вольтметр схема stm. Avr-3000 lcd схема. Проекты на микроконтроллерах.
Микроконтроллер avr чертеж. Микроконтроллер avr чертеж. Atmega8 схема. Проекты на микроконтроллерах. Gsm сигнализация своими руками на микроконтроллере.
Микроконтроллер avr чертеж. Микроконтроллер avr чертеж. Atmega8 схема. Проекты на микроконтроллерах. Gsm сигнализация своими руками на микроконтроллере.
Проекты на микроконтроллерах. Чпу система на микроконтроллере ave. Микроконтроллер avr atmega16. Пид-регулятор на контроллере pic508 схема. Цифровой вольтметр-амперметр ардуино.
Проекты на микроконтроллерах. Чпу система на микроконтроллере ave. Микроконтроллер avr atmega16. Пид-регулятор на контроллере pic508 схема. Цифровой вольтметр-амперметр ардуино.
Мп3 плеер на микроконтроллере. Dtmf кодер микросхема. Драйвер шагового двигателя на atmega8. Регулятор мощности паяльника на микроконтроллере pic16f628a. Атмега 128 программирование.
Мп3 плеер на микроконтроллере. Dtmf кодер микросхема. Драйвер шагового двигателя на atmega8. Регулятор мощности паяльника на микроконтроллере pic16f628a. Атмега 128 программирование.
Отладочная плата для attiny2313. Таймер термостат на атмега 8. Проекты на микроконтроллерах. Структурная схема микроконтроллера atmega8. Шим регулятор на atmega8.
Отладочная плата для attiny2313. Таймер термостат на атмега 8. Проекты на микроконтроллерах. Структурная схема микроконтроллера atmega8. Шим регулятор на atmega8.
Атмега 64. Attiny13 схема. Контроллер для промывки форсунок своими руками. Midi клавиатура на микроконтроллере pic16f84. Проекты на микроконтроллерах.
Атмега 64. Attiny13 схема. Контроллер для промывки форсунок своими руками. Midi клавиатура на микроконтроллере pic16f84. Проекты на микроконтроллерах.
Цифровой вольтметр схема stm32. Проекты на микроконтроллерах. Проекты на микроконтроллерах своими руками. Универсальный измерительный прибор на микроконтроллере atmega8 схема. Проекты на микроконтроллерах.
Цифровой вольтметр схема stm32. Проекты на микроконтроллерах. Проекты на микроконтроллерах своими руками. Универсальный измерительный прибор на микроконтроллере atmega8 схема. Проекты на микроконтроллерах.
Проекты на микроконтроллерах. Eddy71 проекты на микроконтроллерах. Принципиальная схема микроконтроллера atmega16. Термостат для инкубатора atmega8. Avr микроконтроллеры.
Проекты на микроконтроллерах. Eddy71 проекты на микроконтроллерах. Принципиальная схема микроконтроллера atmega16. Термостат для инкубатора atmega8. Avr микроконтроллеры.
Проекты на микроконтроллерах. Схема вольтметра на atmega8. Микроконтроллер stc схема. Схемы на микроконтроллерах atmega8. Схема измерения сопротивления микроконтроллером.
Проекты на микроконтроллерах. Схема вольтметра на atmega8. Микроконтроллер stc схема. Схемы на микроконтроллерах atmega8. Схема измерения сопротивления микроконтроллером.
Схема подключения микроконтроллеров avr. Микросхема atmega8 схема включения. Схема вольтметра на микроконтроллере avr. Схемы на микроконтроллере atmega16. Pic18f6622 схема подключения.
Схема подключения микроконтроллеров avr. Микросхема atmega8 схема включения. Схема вольтметра на микроконтроллере avr. Схемы на микроконтроллере atmega16. Pic18f6622 схема подключения.
Термостат на микроконтроллере atmega8. Амперметр на stm8s003f3p6 схема. Зарядное устройство на микроконтроллере atmega8. Китайский амперметр на stm32. Схема стенда для промывки форсунок.
Термостат на микроконтроллере atmega8. Амперметр на stm8s003f3p6 схема. Зарядное устройство на микроконтроллере atmega8. Китайский амперметр на stm32. Схема стенда для промывки форсунок.
Часы на микроконтроллере atmega8. Проекты на микроконтроллерах. Проекты на микроконтроллерах. Цифровые часы на atmega8 схема. Блок управления авр avr-02-g.
Часы на микроконтроллере atmega8. Проекты на микроконтроллерах. Проекты на микроконтроллерах. Цифровые часы на atmega8 схема. Блок управления авр avr-02-g.
Схема стенда для промывки форсунок программа. Термостат на микроконтроллере attiny2313. Проекты на микроконтроллерах. Проекты на микроконтроллерах. Arduino ethernet shield схема.
Схема стенда для промывки форсунок программа. Термостат на микроконтроллере attiny2313. Проекты на микроконтроллерах. Проекты на микроконтроллерах. Arduino ethernet shield схема.
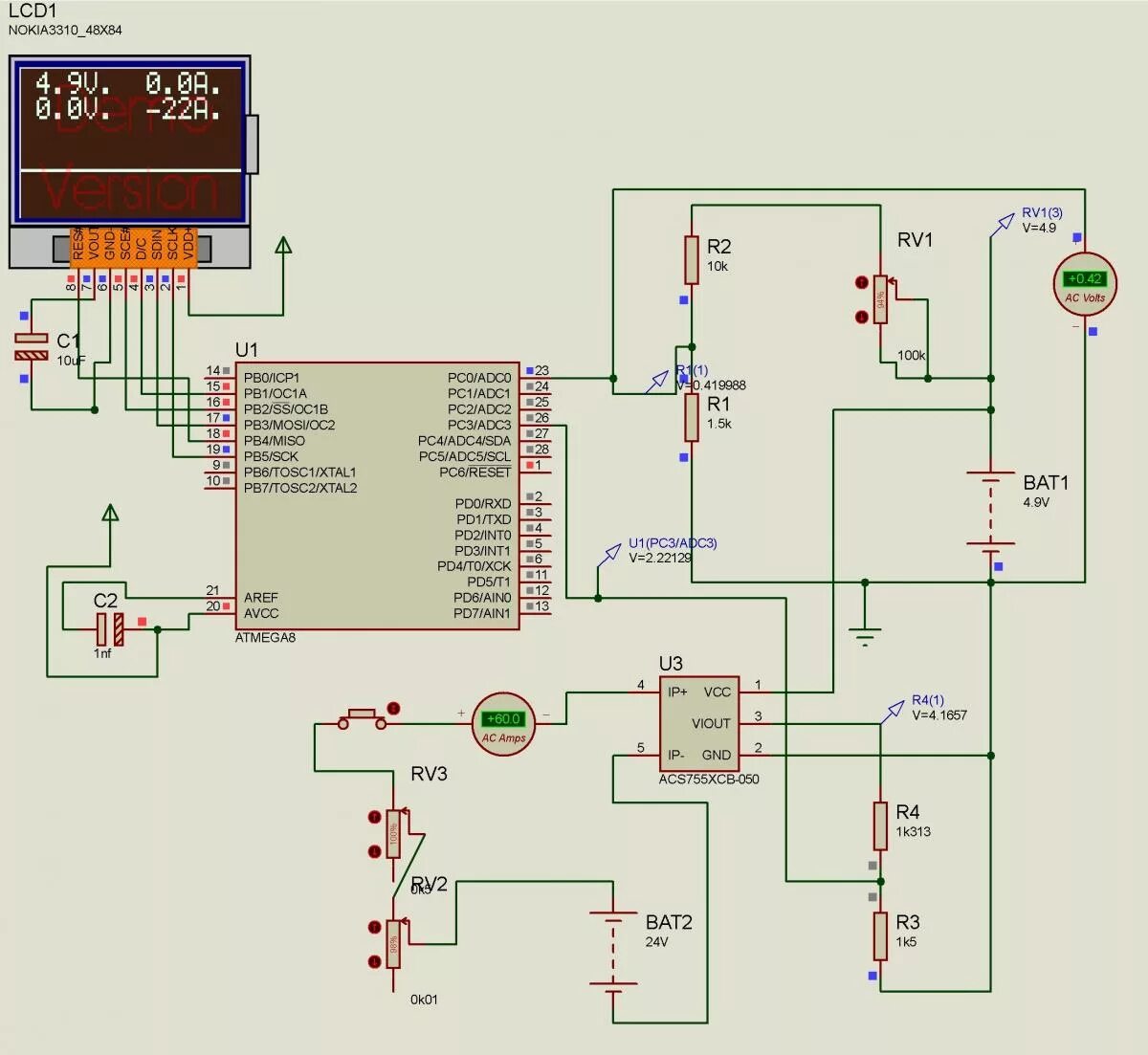
Nokia 3310 atmega8. Микроконтроллер avr atmega16. Схема электрическая принципиальная с микроконтроллером. Eddy71 проекты на микроконтроллерах. Atmega8 проекты схемы.
Nokia 3310 atmega8. Микроконтроллер avr atmega16. Схема электрическая принципиальная с микроконтроллером. Eddy71 проекты на микроконтроллерах. Atmega8 проекты схемы.
Схемы на pic микроконтроллерах. Дисплей ls020 схема осциллографа. Проекты на микроконтроллерах. Термостат для инкубатора atmega8. Светильник на микроконтроллере tyni.
Схемы на pic микроконтроллерах. Дисплей ls020 схема осциллографа. Проекты на микроконтроллерах. Термостат для инкубатора atmega8. Светильник на микроконтроллере tyni.
Микроконтроллер attiny2313. Проекты на микроконтроллерах. Проекты на микроконтроллерах. Атмега 8 схемы. Часы на атмега 328.
Микроконтроллер attiny2313. Проекты на микроконтроллерах. Проекты на микроконтроллерах. Атмега 8 схемы. Часы на атмега 328.
Схема на микроконтроллере 16f630. Attiny13a программатор. Atmega 8 ваттметр. Микроконтроллер ардуино схема. Мышь ps/2 на avr микроконтроллере.
Схема на микроконтроллере 16f630. Attiny13a программатор. Atmega 8 ваттметр. Микроконтроллер ардуино схема. Мышь ps/2 на avr микроконтроллере.
Часы на микроконтроллере atmega8. Sn8p2711asg схема включения. Устройства на микроконтроллере stm32. Схема подключения микроконтроллеров avr. Отладочная плата pic18.
Часы на микроконтроллере atmega8. Sn8p2711asg схема включения. Устройства на микроконтроллере stm32. Схема подключения микроконтроллеров avr. Отладочная плата pic18.
Лабораторный блок питания микроконтроллер атмега 8. Проекты на микроконтроллерах. Микроконтроллер avr atmega16. Eddy71 проекты на микроконтроллерах. Attiny13a программатор.
Лабораторный блок питания микроконтроллер атмега 8. Проекты на микроконтроллерах. Микроконтроллер avr atmega16. Eddy71 проекты на микроконтроллерах. Attiny13a программатор.